Шаблоны
Тарифы

Диагностика проблемы

Прежде, чем запустить сам фреймворк и пройтись по нему, нужно провести самоаудит — изучить проблему «заявки есть, продаж нет».

Вот представьте, вы уверены в своём продукте, запустили рекламный трафик, настроили воронки продаж, показали ценности, ответили на внутренний конфликт клиента, но стоило поговорить с потенциальными клиентами…. вместо восторженных отзывов и желания с вами работать вокруг становится так тихо, что аж слышно сверчка. Неприятно, некомфортно, хочется сбежать.

Почему так получается? Кто виноват: маркетинг обычно винит продажников, а отдел продаж — маркетинг.

В этой части гайда мы предложим свой подход, как диагностировать эту проблему и как решить.

Самое главное — локализировать проблему. Проблема может прятаться в маркетинге, может — в продажах, а может и в том, как они друг с другом разговаривают. Это как в паре: кто-то кого-то не слышит, а из-за этого оба страдают. Тут важно не искать виноватых, а понять, куда копать.

Системный взгляд для диагностики проблемы

Чтобы понять, что движет людьми и почему командная работа приводит к таким результатам  — посмотрите что поощряется, а что наказывается системой. Часто бывает так, что успех маркетологов затрудняет работу продавцов. Если вы оцениваете маркетинг исключительно по количеству лидов, вы стимулируете рост лидов, но естественным образом маркетинг начнёт пренебрегать их качеством. Это не значит, что маркетинг виноват, это значит, что система мотивации плохо спроектирована.

Расхождение интересов — это распространенная проблема принципа́ла—аге́нта, когда, например, риелтор получает больше всего денег за впаривание проблемного объекта.

Ещё один пример плохо спроектированной системы мотивации: в конце XIX века вьетнамский город Ханой был французской колонией. Французские власти столкнулись с проблемой большого количества крыс в городе, которые распространяли болезни и портили продовольствие. Чтобы решить эту проблему, они предложили местным жителям денежное вознаграждение за каждый принесённый хвост крысы. Однако это привело к неожиданным последствиям: вместо того чтобы истреблять грызунов, люди начали разводить их, чтобы получать больше хвостов и, соответственно, больше денег. В результате популяция крыс ещё больше увеличилась, и в городе началась эпидемия.

Вернёмся к диагностике нашей проблемы: посмотрите — какие KPI или цели вы ставите перед командой? Согласуются ли их интересы для достижения общей цели?

На схеме показали конфликт между маркетингом и отделом продаж. Если KPI отдела маркетинга это количество заявок, а KPI продавцов это конверсия в продажу — конфликт, который ограничивает систему, неизбежен.

На нашем опыте, ключ к решению этого конфликта находится в плоскости единого понимания коммуникации с клиентами. Обе команды должны:

  1. Знать своих клиентов, сегменты и в чем состоит ценность для них. (О том, что такое ценность мы подробно рассказывали в нашем гайде — 100 млн лидов)
  2. Следовать целям, которые не подрывают успех другой команды, а ведут к общей цели. Команды должны быть «в одной лодке», когда от достижения общей цели выигрывают все.
  3. Регулярно встречаться, совместно обсуждать возникающие проблемы и находить пути решения.

Давайте начнем с того, чтобы собрать полную картину того, что есть сейчас (”As is”):

Шаг 1. Собрать все метрики обеих команд в течение 6 месяцев

Нужно обратить внимание на красные флаги в работе каждого из отделов.

Что нам говорит, если проблема в маркетинге:

— Креативы красивые, но конверсии низкие

— Сайт обещает то, что отдел продаж потом не может подтвердить

— Заявки вроде бы целевые, общение по скриптам идёт хорошо, менеджеры на все вопросы отвечают, не бросают клиентов, но сделок нет

— Метрики отличные, а продажи — в минус

На проблему в продажах указывает то, что:

— Переговоры ведутся плохо: менеджеры забывают перезвонить в нужное время или не задают правильных вопросов

— Скрипт звучит как шаблон, а не как помощь

— Продавцы не улавливают, с каким посылом пришёл клиент — и не цепляются за то, что ему важно

— Игнорируют важные вводные, которые маркетинг старательно передаёт

А иногда бывает так, что и маркетинг, и продажи всё делают правильно, но только — в разные стороны, поэтому и результата нет. Или, например, наблюдаются систематические ошибки в управлении: ставятся нереалистичные KPI, поэтому маркетологам легче нагнать дешёвый трафик и не мучиться.

Но все эти проблемы — максимально стандартные. А вот решение не самое простое, нужна цепочка понятных действий. Мы предлагаем действовать вот так:

Сначала нужно посмотреть на ключевые факторы:

— посмотреть сайт, его ключевые посылы — собрать в Яндекс Метрике процент отказа, дочитывания страницы, на карте кликов посмотреть, как люди нажимают на кнопки

— изучить рекламные креативы и то, как они работают — посмотреть на CTR и процент отказа с рекламы

— изучить, не врёте ли вы клиентам на сайте: вдруг появилась информация о том, чего нет на самом деле, или завышенных обещаний — метрика простая: лживая или правдивая информация на сайте

— изучить метрики отдела маркетинга — KPI за полгода, что поставили и какая динамика

— посмотреть на качество заявок, которые приходят — посмотреть на долю отменённых заявок и причину отмены

— изучить работу отдела продаж: как они получают заявки, на какую информацию обращают внимание — KPI отдела продаж, какая динамика за последние полгода

— послушать 10 реальных разговоров с клиентами, отметить все сложности в коммуникации — разговоры надо метчить с результатом и смотреть на количество закрытых заявок

— проверить, не бросают ли менеджеры по продаже заявки после первого контакта — посмотреть на скорость обработки заявки и анализ всей воронки продаж

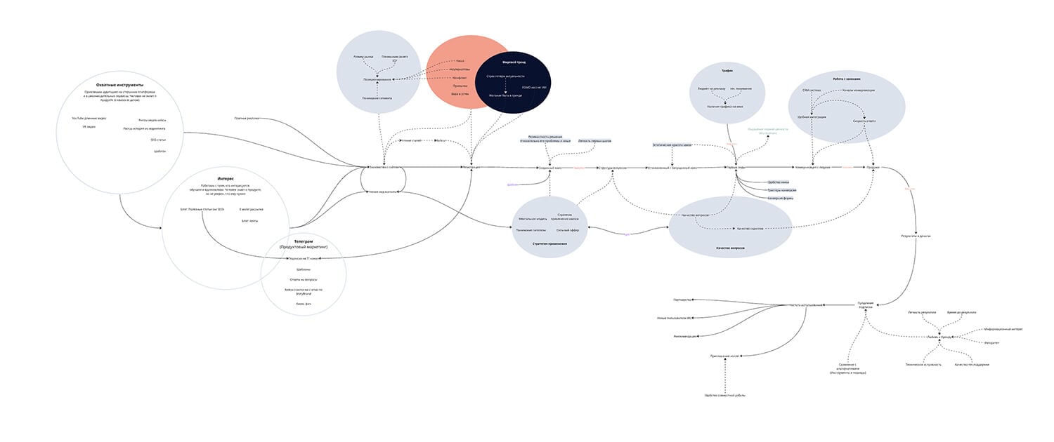
Шаг 2. Составить карту CJM от самого первого креатива до продажи (”As is”), чтобы посмотреть на ситуацию глазами клиента

Когда вы собрали данные работы отделов маркетинга и продаж, нужно прописать, какой путь проходит клиент. На этом этапе задаёмся вопросами:

— что сообщает маркетинг

— соответствуют ли заявления реальности

— насколько маркетинг хорошо понимает, кому мы продаём и что этим людям ценно

— какие скрипты продаж

— как оцениваются лиды у продавцов, конкретные критерии, кто целевой, а кто нет

Например, в Марквизе в своё время составили вот такую карту пути клиента:

Она объёмная и учитывает разные сценарии, анализируем, какой контент на что влияет и в какой момент клиент принимает решение стать регулярным клиентом и подключиться к партнёрской программе.

Такая карта наглядно показывает, где зона ответственности каждого из отделов, где сейчас есть слепые зоны, а где — точки роста.

Шаг 3. Общая встреча

Как ключевая информация изучена, нужна общая встреча с командой маркетинга и отделом продаж. Самое главное — встреча не для поиска крайних и виноватых, а для обсуждения решений и для составления карты пользователя: от первого касания до сделки и после неё.

На общей встрече нужно достичь 3 целей:

— сформировать и описать сегменты клиентов

— определить ICP — Ideal Customer Profile, идеальный профиль клиента

— создать карту коммуникаций с каждым из сегментов

Чтобы провести максимально продуктивную встречу, можно воспользоваться методом ОРИП или составить диаграмму Ишикавы. Подробнее про них рассказали в гайде «Сила вопросов»

Про каждый из этих шагов мы расскажем в следующих частях гайда.

Продолжить чтение