Зарегистрироваться в приложении, подключить новый сервис, разобраться в новой функции — для этих процессов нужен грамотный онбординг, чтобы пользователь или клиент быстро адаптировался в продукте или услуге.
Онбордить можно новых клиентов или сотрудников компании. В статье рассмотрим только клиентский онбординг. Разберёмся, когда без онбординга не обойтись, какие есть инструменты и как выстроить стратегию и оценить результаты. И примерчики, примерчики — куда без них.
Почему онбординг клиентов важен
Онбординг — от английского onboarding, «введение, вхождение». Ещё есть вариант перевода, который более точно отражает смысл, — «адаптация». Онбордингом называется этап знакомства клиента с продуктом.
Если компания думает о том, как быстро новый клиент разберётся с продуктом, какое будет первое впечатление и опыт использования, и улучшает процессы взаимодействия, ей проще наращивать базу клиентов.
Работа над онбордингом важна и нужна для бизнеса, так как помогает выстраивать крепкие отношения с новыми клиентами с самого начала. Хороший онбординг решает сразу целый пул задач:
— знакомит клиента с продуктом, рассказывает о преимуществах;
— ускоряет адаптацию клиента в продукте, объясняет, как им пользоваться;
— собирает первичную информацию о клиенте;
— сегментирует новых клиентов в зависимости от действий и заполненного профиля;
— успешно отстраивает продукт компании от конкурентов с помощью своего TOV (Tone of Voice) и брендинга интерфейса, создаёт рациональную и эмоциональную связь с клиентом.
В конечном итоге, правильное первое впечатление работает на целую серию метрик:
| Метрика | Как влияет хороший онбординг на метрику | Подробный материал о метрике |
| Churn Rate (коэффициент оттока клиентов) | Повышает вероятность возврата, ведь всё было просто, понятно и предсказуемо | Что такое Churn Rate и как посчитать |
| Retention Rate (индекс возврата клиентов) | Повышает вероятность возврата, ведь всё было просто, понятно и предсказуемо | Что такое RR и как посчитать |
| LTV (прибыль от одного клиента с момента первого контакта до последней покупки) | Повышает LTV и желание долго взаимодействовать с продуктом | Что такое LTV |
| NPS (готовность рекомендовать или не рекомендовать компанию или продукт) | Повышает индекс лояльности и готовность рекомендовать | Что такое NPS и как посчитать |
| CES (усилия, которые клиенту приходится прилагать для взаимодействия с продуктом или услугой) | Снижает затраченные усилия на вход в продукт | Зачем и как считать индекс клиентских усилий |
И обратная зависимость — если какая-то из этих метрик страдает, то нужно обратить внимание в начало взаимодействия с клиентом, пристально присмотреться к онбордингу.
Примеры онбординга клиентов
Покажем онбординг на двух примерах — с продуктом и услугой.
Пример №1 — продукт
Представим, что у нас интернет-сервис по подбору, продаже и доставке программ питания для спортсменов. Клиент заходит на сайт и выбирает себе программу по параметрам, нажимает «Купить», и система просит его зарегистрироваться. Кажется, что вот здесь начинается онбординг, но на самом деле, он начался раньше — с момента, когда пользователь пробует сориентироваться на сайте, знакомится с ассортиментом и узнаёт продукт.
Дальше уже техническая сторона онбординга:
— форма регистрации, например, через адрес email или номер телефона, чтобы создать ему кабинет с историей покупок. Дополнительно мы можем спросить у клиента имя;
— для оформления заказа узнаём адрес и предлагаем перейти на страницу оплаты.
Получается, что здесь онбординг клиентов на двух уровнях:
— в продукте,
— в системе заказа.
С процессом заказа могут помочь разные подсказки, что-где заполнить и для чего, а с продуктом будет посложнее и подольше, особенно, если клиент — новичок в теме. Даже на этапе подбора на сайте у него могут быть трудности. Если поставить на сайт квиз, клиенту будет проще подобрать питание под свои цели:
Пример онбординга в продукт с помощью квиза, готовый шаблон
Клиент ещё не купил, но процесс онбординга уже запущен, квиз помогает с выбором и собирает информацию о клиенте: пол, возраст, вес, интенсивность тренировок и контактную информацию. Все данные отправляются в CRM-систему и будут использоваться для проработки лояльности и удержания клиента.
Чтобы больше рассказать о программах спортивного питания, мы можем использовать полученный email клиента для рассылки, где от письма к письму будем объяснять наш подход, показывать преимущества различных брендов спортивного питания, как правильно внедрить спортпит в свою жизнь.
Пример №2 — услуга
🏙 Например, у нас агентство недвижимости, в арсенале которого большой выбор разных предложений по покупке, продаже и аренде. Чтобы новый клиент разобрался, ему понадобится время. Здесь можно оставить клиента в свободном плавании по каталогу — пусть сам звонит, заказывает обратный звонок, пишет в чат, на почту, а можно онбордить с помощью квиза: выяснить задачу, предложить нужный продукт и рассказать о нём подробнее в результатах.
Расклад:
- Собираем квиз, добавляем ветвление вопросов, чтобы исходить от задачи и потребности клиента:
— сначала ветвим по трём направлениям, в зависимости от того, хочет ли клиент купить, продать или арендовать;
— потом ветвим по стоимости за метр, например, или по локации.
Пример онбординга для услуги по аренде недвижимости. Готовый шаблон
В финале показываем клиенту предложения, подходящие по параметрам, или перенаправляем на нужную страницу каталога.
2️. Устанавливаем квиз:
— модальным окном в каталоге для тех, кто зашёл и застрял. Через несколько секунд изучения квиз появится как поп-ап и предложит подобрать продукт;
— кнопкой на главной странице или в теле сайта для тех, кто сразу решил позвать на помощь.
💡 6 способов, как можно установить виджет на сайт
- Онбордим посетителей на сайте через квиз, и напрямую через квиз, если установить квиз как посадочную страницу с рекламного объявления.
Получается, что мы помогаем клиенту решить потребительский запрос и собираем контакты, чтобы дальше прогреть до покупки. Работа в две стороны.
💡 Не всегда удаётся с первого раза найти правильный путь привлечения новых клиентов. Как важно для первого контакта проработать текст, иллюстрацию, примеры вопросов, убрать лишнее и оставить ключевые элементы в квизе. Пример — кейс агентства «Лайка» по продвижению недвижимости, как лучше понимать работу квиза и достичь повышения конверсии в заявку с 0,18% до 5% с помощью аналитики
Инструменты онбординга
Онбординг клиентов — это часть стратегии всего клиентского сервиса. На этом этапе важна максимальная поддержка, чтобы вход в продукт был для клиента незаметным и интуитивным, с минимумом усилий и времени.
В зависимости от сложности продукта или услуги, компании может понадобиться несколько инструментов для онбординга новых клиентов. Мы расскажем про 8 популярных.
1. Регистрационная форма
Цель клиента — воспользоваться продуктом или услугой. Форма регистрации на сайте или в приложении — это скорее препятствие на пути к цели, поэтому шагов в регистрации должно быть минимум.
Пример регистрации на сайте компании Lamoda в два шага:
Шаг 1. В анкете нужно заполнить почту, телефон, пароль с подтверждением, имя, фамилию.
Шаг 2. Подтвердить идентификацию с помощью кода из СМС, который отправлен на указанный телефон.

💡 Чтобы зарегистрироваться в конструкторе Марквиз достаточно адреса электронной почты или авторизации через соцсети. Перейти и посмотреть
Как и когда применять регистрационную форму
В IT-сервисах, компаний из ниши e-commerce, мобильных приложениях регистрация — одно из самых узких мест в воронке продаж. Пользователь может не разобраться и уйти, неправильно заполнить форму и регистрация не будет завершена. Самое плохое, что может случиться для бизнеса — это негативный опыт пользователя в самом начале, испорченное первое впечатление. Чтобы этого избежать, лучше всего сократить процесс регистрации до одного-двух шагов, а остальную информацию добрать уже в процессе использования продукта или сервиса.
Например, нам телефон понадобится для того, чтобы подключить уведомление о заявках в Телеграме, пароль можно не подтверждать при регистрации, а ввести один раз и сменить потом в профиле.
Онбординг на этом этапе был коротким и чётким.
Все детали и дополнительная информация — это уже потом, надо не мешать пользователю войти. Если всё-таки никак нельзя без анкеты в процессе онбординга, то дополнительно объясняем, что подробности о себе и компании помогут быстрее предложить решение задачи пользователя.
2. Персонализация
Персонализация онбординга — это создание индивидуальной воронки продаж в зависимости от тех данных, которыми пользователь делится в самом начале. На совсем минимальном и примитивном уровне — обращаться к пользователю по имени, которое он указал при регистрации. Более продвинутый пример персонализации — после заполнения анкеты сразу предлагать пользователю определенные шаблоны из его ниши, подсветить нужную статью, нужный раздел в каталоге.
В примере про спортивное питание мы упомянули, что квиз соберёт информацию о новом клиенте и, например, в зависимости от уровня физической подготовки и нагрузки, порекомендует определённую программу питания. Чем больше онбординг клиентов учитывает персональные потребности и интересы, тем легче на этой основе выстраивать отношения и весь путь пользователя.
Как и когда применять персонализацию
Персонализация помогает вовлечь пользователя, когда он уже достаточно прогрелся, чтобы воспользоваться сервисом или купить продукт, но не хватает ещё чуть-чуть, чтобы эмоционально подкрепить решение.
Например, узнать имя на первом этапе и дальше использовать это знание.
Вот так в квизе работает функция @собака. Подробнее, как настроить
3. Обучающие экраны
Основная работа обучающих экранов — провести по продукту, если он сложный. Сделать короткий обучающий курс: как работает функционал, как сервис или продукт помогает решить задачу пользователя.
Например, у Т-Банка есть сервис «Долями», чтобы оплачивать покупки по частям. Для «Долями» собран лендинг и мобильное приложение. На лендинге рассказывают о преимуществах сервиса и показывают на обучающих экранах всю механику покупки:

Как и когда применять обучающие экраны
Клиент может зарегистрироваться, но дальше не понимать, что делать, а обучающие экраны наглядно расписывают сценарий использования.
Если продукт сложный, или много клиентов-новичков в теме, то пошаговые экраны сопровождают клиента и объясняют ему первые шаги в нужной последовательности.
4. Интерактивные подсказки
Подсказки могут появляться при наведении на определённый раздел или слово, быть краткими или подробными. Пользователь разбирается с продуктом или сервисом, подсказки в процессе онбординга помогают в ситуациях, где наиболее часто возникают вопросы сложности у пользователей. Пока новичок составляет свой первый квиз, даём советы, как лучше составить вопросы в квизе:

Как и когда применять интерактивные подсказки
Процесс использования может быть интуитивным и интерфейс лёгким для восприятия, но при тестировании у пользователей возникают заминки в одних и тех же местах. Текстовые подсказки — это удобный вид помощи, когда пользователь разбирается самостоятельно, но нужны небольшие уточнения по отдельным пунктам.
5. Видеоинструкции
Одно дело — прочитать инструкцию о новом продукте или услуге, другое — посмотреть на видео.
Например, мы сделали обучающее видео для новичков, как собрать квиз за 10 минут:
Кира показывает пример разработки квиза с нуля для ниши «Натяжные потолки»
Как и когда применять видеоинструкции
Всё, что касается IT-продуктов чаще всего удобнее показывать, чем рассказывать. Видеоинструкции могут быть как для недавно зарегистрировавшихся клиентов, так и для тех, кто пока только изучает тему. Поэтому здесь важно продемонстрировать, что пользоваться продуктом — это просто.
6. Курсы по продукту
Для многофункциональных продуктов и сервисов понадобится онбординг новых клиентов через серию курсов. Например, в Марквизе есть короткий обучающий курс по квизам.
Курс о квизах из 4 уроков. Прямо в квизе пошагово рассказываем, как собрать конверсионный квиз, куда установить, как запустить трафик и анализировать
Как и когда применять курсы
Как и в ситуации с видеоинструкцией, обучающий курс может быть предназначен для новых клиентов и для тех, кто ещё только присматривается. Поэтому здесь важно, чтобы курс был доступен и без регистрации, хотя бы частично, чтобы у потенциального клиента сформировалось впечатление о продукте.
Мы взяли самый важный урок, и опубликовали его для всех читателей блога. Остальные уроки можно увидеть в панели, после регистрации. Видеокурс онбордит сомневающихся клиентов и прокачивает навыки новых пользователей.
7. FAQ и документация
Блок «Вопрос-ответ» помогает снять возражения уже на этапе знакомства с продуктом, а в процессе использования — мощно поддержит, если это работа опять же со сложной платформой или многофункциональным сервисом. Проще искать ответ — он уже есть в базе.
База знаний «Марквиз» собиралась 7 лет и сейчас постоянно пополняется и обновляется
Как и когда применять FAQ и документацию
Когда накоплен опыт многократного использования сервисом и по повторяющимся вопросам нужны подробные инструкции, удобно всё собрать в одном месте. Так новый пользователь сможет по поиску или рубрикам найти нужный ответ.
Каждый пользователь имеет свой запрос и свой уровень погружения в продукт и сервис, поэтому иногда проще онбордить от запроса, чем в самом начале грузить подряд сложными темами.
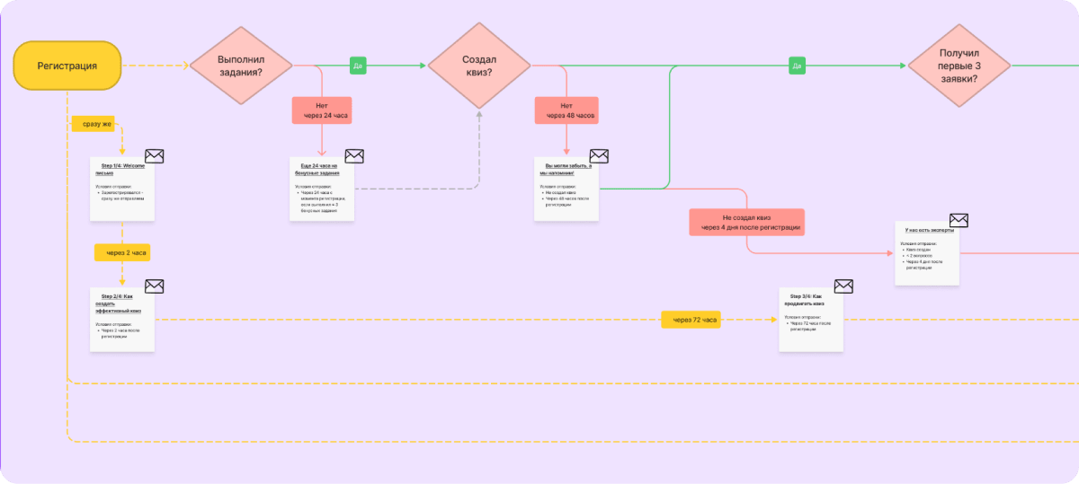
8. Серия электронных писем
Часто такие письма называют «цепочка онбординга», потому что письма приходят по очереди — в день регистрации или через несколько дней. И потом в течение месяца раз в неделю высылают письма-знакомства. Обычно цепочка начинается с подтверждения подписки и приветственного письма от компании и постепенно от письма к письму рассказывает о возможностях продукта или сервиса.
Фрагмент цепочки онбординга для новых клиентов Марквиз, в зависимости от пользовательского поведения
Как и когда применять электронные письма
Такой инструмент подойдёт сервисам, которыми не пользуются каждый день. Такие письма помогают напоминать о продукте, если, например, человек зарегистрировался, но ещё ничего не успел сделать. Цепочка порциями даёт информацию о продукте и действует как обучающие экраны, подсказки и база знаний одновременно.
Рассылку можно настроить по-разному:
— на опережение, чтобы задать вектор онбординга в продукте. Так пользователю последовательно рассказывают, что можно сделать;
— постфактум, после каждого значимого действия пользователя в сервисе. Каждое письмо служит чек-поинтом и приглашает сделать следующий шаг.
Как выстроить стратегию онбординга клиентов
Чтобы успешно выстроить онбординг компании, надо ответить на пять вопросов:
— Кто наш клиент?
— Какие задачи?
— Какие инструменты будем использовать?
— Как можно облегчить пользователю онбординг, какие шаги и материалы лишние?
— Как транслировать ценности бренда через онбординг, чтобы работать на удержание клиента?

Чтобы ответить на все, давайте пойдём не от теории, а от примера.
1. Узнать, кто наш целевой клиент
Представьте:
Предстоит долгая поездка на метро или поезде, а заряд телефона уже в красной зоне — 🪫 5%. Без телефона никак, и вот на станции или в переходе стоит спасительный автомат по аренде аккумуляторов.
Время пошло на минуты, срочно регистрируемся:
📱Скачиваем приложение, на автомате есть куар-код. 🪫 3%
📱Регистрируемся в приложении: номер телефона нужно подтвердить с помощью смс.
📱Заполняем номер, получаем смс, подтверждаем. 🪫 2%
📱Вводим номер карты в приложении. 🪫 1%
📱Подтвердить с помощью смс платёж за аренду аккуму… 💀🤬
Здесь важный момент, что у кого-то телефон никогда не разряжается до такой степени. Есть предусмотрительные люди, которые всегда с собой берут пауэрбанк или проводок. Но здесь важно, что у нас другой целевой клиент. Это человек, который часто делает всё в последний момент. Его боль — это время, которого всегда не хватает. И в вопросе зарядки телефона мы как раз можем его здорово выручить с помощью нашего сервиса .
Если идти от потребностей клиентов, то из изучения целевой аудитории складывается и онбординг. Сложнее будет сонастроиться, если идти от продукта. Продукт легче изменить, чем поведение и привычки пользователя.
💡 О подходе и методе CustDev читайте в нашей статье
2. Выяснить, какие задачи хочет решить пользователь
В нашем примере задача проста — срочно зарядить телефон. То, что мы хотим на этом заработать, это понятно, но если посмотреть с точки зрения пользователя, то весь наш интерфейс должен быть направлен, чтобы пользователь смог быстро решить свою проблему.
Значит, весь онбординг должен быть максимально коротким. И это в конечном итоге принесёт компании прибыль.
3. Определить инструменты для решения задач
Куар-код, мобильное приложение, сам автомат и аккумулятор в ячейке — это всё инструменты нашего сервиса. Если мы помним, кто у нас целевой клиент, то можно попробовать добавить ещё один:
На этапе оплаты было бы удобнее для пользователя сделать короткий проводок для подзаряда в течение 5 минут возле автомата. За это время можно успеть зарегистрироваться и оплатить аренду аккумулятора. Лояльность клиентов повысится в разы, и это в будущем окупит затраты на 5 минут бесплатной подзарядки.
4. Устранить все лишние шаги до цели
В нашем примере с зарядкой мы заострили тему нехватки времени, но и в других продуктах и услугах в онбординге должна быть только необходимая и достаточная информация, чтобы провести пользователя кратчайшим путём. Достаточно спросить только телефон или только почту, чтобы зайти в сервис? Значит, все остальные поля убираем. Если на экране слишком много подсказок — это маркер, что интерфейс сайта или сервиса лучше упростить.
Онбординг, как часть воронки, тоже должен быть с минимумом этапов, чтобы пользователь не запутался, не устал и не ушёл к более проворным конкурентам.
💡 Оценить удобство поможет юзабилити-тестирование. Рассказываем, что такое ЮТ и как провести
5. Объединить опыт первого использования и ценность
В идеале первое знакомство должно быть таким, чтобы все следующие взаимодействия с клиента продуктом или услугой были всё легче и легче. То есть в самом начале объяснили правила, а потом пользователь получает в своё распоряжение инструмент для решения своих задач. Уже нет непонятных терминов и спорных ситуаций — всего, что тормозит движение клиента на пути к цели. И в этом одна из главных задач онбординга — чтобы наш продукт или услуга были ценностью для клиента, а не головной болью.
Как оценить результаты онбординга клиентов
Чтобы оценить эффективность онбординга, нужно смотреть несколько параметров и метрик:
— количество обращений в службу поддержки;
— конверсию перехода в пользование продуктом;
— количество и качество отзывов;
— и косвенные метрики, о которых мы говорили в разделе «Почему онбординг клиентов важен»
Пример вместо резюме
Необязательно должен быть навороченный продукт или сложный выбор, чтобы понадобился онбординг. Хорошо бы аккуратно и грамотно онбордить новых клиентов в продуктах и сферах бизнеса попроще.
Вот симпатичное использование квиза для знакомства с новым клиентом. Здесь узнали от клиента, какой масштаб и цели, и в процессе ответов сонастраились с потенциальным клиентом на одну волну:


Дальше онбординг будет на стороне специалиста, который будет перезванивать по оставленной заявке.
Пробуйте квизы как ещё один канал для онбординга клиентов. Переходите в панель, чтобы бесплатно собрать и протестировать квиз по всему функционалу.